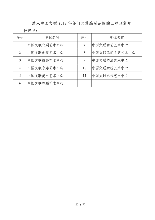
首页>中国文联>公告通知

中国文学艺术界联合会2018年度部门预算

时间:2018年04月13日 来源:中国文艺网 作者:

(编辑:王渝)
会员服务