English
移动端
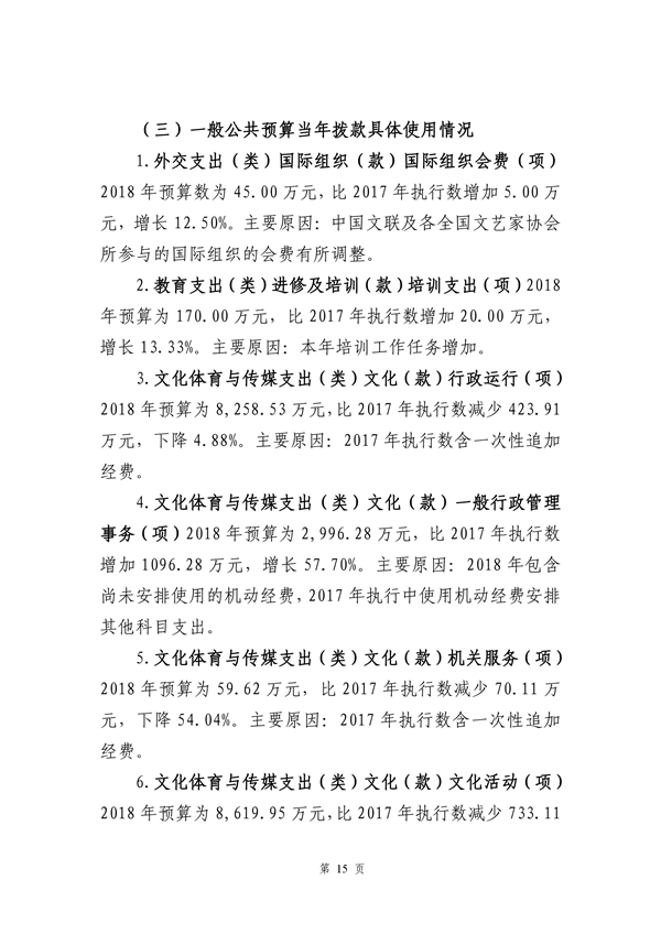
要闻
中国文联
资讯
艺术门类专区
专题
艺术家
文艺评奖
文艺志愿服务
文艺两新
中华文艺资源数据库
意见建议
举报
首页
>
中国文联
>
公告通知
中国文学艺术界联合会2018年度部门预算
时间:2018年04月13日
来源:中国文艺网
作者:
(编辑:王渝)
中国文联
网上文联网 站 群
简介
|
章程
|
文联领导
|
团体会员
公告通知
信息公开
办事指南
中国文学艺术界联合会2018年度部门预算
文艺网(北京)传媒有限公司招聘启事
中国文联所属单位2017年公开招聘社会在职工作人员结果公示
中国文联第二期全国新文艺群体拔尖人才高级研修班拟录取学员名单公示
“百花迎春”征集建议公告
中国文联关于冒名侵权行为的严正声明
中国文联第二期全国新文艺群体拔尖人才高级研修班报名通知
部门预算决算公开
中国文联网络培训云平台
中华数字艺术城
文联传媒出版集群
报纸
杂志
专题·专栏
更多>